Δημόσιο: Ιστορίες τρέλας - Πώς ένα στυλό των τριάντα λεπτών κοστίζει... 70 ευρώ
Το Εργαστήριο Οικονομικής Ανάλυσης και Πολιτικής του Τμήματος Οικονομικών του Αριστοτελείου Πανεπιστημίου Θεσσαλονίκης (ΑΠΘ) χαρτογράφησε τη διαδρομή των δαπανών από τη στιγμή που θα υποβληθεί ένα αίτημα πίστωσης, μέχρι την πληρωμή του δικαιούχου.
Πώς ένα στυλό αξίας τριάντα λεπτών φτάνει να κοστίζει 70 ευρώ με αυστηρή προσήλωση στο γράμμα του νόμου και με απόλυτη διαφάνεια των διαδικασιών; Δεν πρόκειται για κάποιο ακραίο σενάριο, αλλά για την πραγματικότητα μιας γραφειοκρατίας, η οποία δεν υποβαθμίζει απλώς τη λειτουργία των δημόσιων φορέων και των υπηρεσιών που παρέχουν στους πολίτες, αλλά έχει και υψηλό οικονομικό κόστος -κάποιες φορές στα όρια του παραλογισμού.
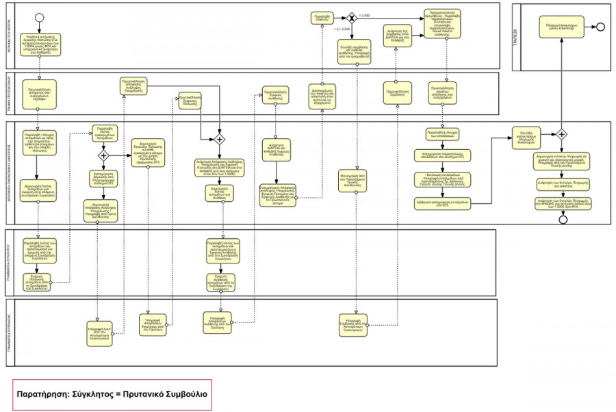
Καθημερινά αναρτώνται στο πρόγραμμα «Διαύγεια» χιλιάδες Πράξεις δημοσίων φορέων, οι οποίες αφορούν την έγκριση αιτημάτων πίστωσης μικρών χρηματικών ποσών για εξυπηρέτηση καθημερινών λειτουργικών αναγκών. Όμως, σε πολλές περιπτώσεις το διαχειριστικό κόστος διεκπεραίωσης του αιτήματος τελικά ξεπερνά κατά πολύ το αιτούμενο ποσό της δαπάνης. Παράλληλα, το ερώτημα "γιατί να χρειάζεται να συνεδριάσει ένα σώμα 40-50 ανθρώπων, όπως ένα δημοτικό συμβούλιο ή η σύγκλητος Πανεπιστημίου για να διαπιστώσει ότι ...κάποιος εκτυπωτής χρειάζεται μελάνι" μοιάζει ρητορικό, όμως οι προεκτάσεις της διαδικασίας φέρνουν τη συζήτηση σε καθαρά πρακτικό επίπεδο.
Το Εργαστήριο Οικονομικής Ανάλυσης και Πολιτικής του Τμήματος Οικονομικών του Αριστοτελείου Πανεπιστημίου Θεσσαλονίκης (ΑΠΘ) χαρτογράφησε τη διαδρομή των δαπανών από τη στιγμή που θα υποβληθεί ένα αίτημα πίστωσης, μέχρι την πληρωμή του δικαιούχου. Υπολόγισε μάλιστα το διαχειριστικό κόστος των παραγγελιών συχνής χρήσης, δηλαδή μέτρησε σε χρόνο και χρήμα τη γραφειοκρατία του δημόσιου λογιστικού για τον έλεγχο των δαπανών του κράτους. Πρόκειται για την επικαιροποίηση -με στοιχεία έως τον Αύγουστο του 2018- της αναφοράς του έργου υπό τον τίτλο «Μίδας», το οποίο υλοποιήθηκε το 2014 και χρηματοδοτήθηκε από το ΕΣΠΑ και εθνικού πόρους.

Τα ευρήματα της έρευνας, που παρουσιάζει το Αθηναϊκό/Μακεδονικό Πρακτορείο Ειδήσεων, είναι αποκαλυπτικά. Μέσα στη διαδρομή των σαράντα βημάτων, που ακολουθεί κάθε αίτημα δαπάνης από την υποβολή του, τίθενται εύλογα ερωτήματα για την αποτελεσματικότητα της διαδικασίας, όσο και για την αξιοποίηση των ανθρώπινων και οικονομικών πόρων των δημόσιων φορέων, καθώς και για το περιβαλλοντικό αποτύπωμα της «χαρτούρας». Μπορεί να βελτιωθεί το σύστημα χωρίς «εκπτώσεις» στα κριτήρια της διαφάνειας;
Κ.Πιερρακάκης: Η ψηφιοποίηση πρέπει να πηγαίνει μαζί με την απλοποίηση των διαδικασιών
«Η εικόνα αυτή δεν μας τιμά ως κράτος», παραδέχεται ο υπουργός Επικρατείας και Ψηφιακής Διακυβέρνησης Κυριάκος Πιερρακάκης, υπόψη του οποίου ετέθησαν από το ΑΠΕ-ΜΠΕ τα συμπεράσματα της έρευνας του Αριστοτελείου Πανεπιστημίου.
Ερωτηθείς, πώς μπορεί να βελτιωθεί η αποτελεσματικότητα του συστήματος χωρίς «εκπτώσεις» στα κριτήρια της διαφάνειας απαντά: «Οι υπηρεσίες δεν "μιλούν" μεταξύ τους, δεν υπάρχει διαλειτουργικότητα. Με τη διαλειτουργικότητα μεταξύ των μητρώων των διαφόρων υπηρεσιών, που είναι ένας από τους βασικότερους στόχους του υπουργείου μας, θα αντιμετωπιστούν αγκυλώσεις μεταξύ των δημοσίων υπηρεσιών, που φέρνουν αποτελέσματα σαν αυτά που διαβάζουμε στην έρευνα».
Επισημαίνει, ωστόσο, ότι «η ψηφιοποίηση από μόνη της δεν αρκεί για την πάταξη της γραφειοκρατίας».
«Η ψηφιοποίηση πρέπει να πηγαίνει μαζί με την απλοποίηση των διαδικασιών. Εάν δεν συνδυαστούν, το μόνο που κάνεις είναι να καταλήγεις να ψηφιοποιείς την γραφειοκρατία. Αυτό πρέπει σταδιακά να το σκοτώσουμε», εξηγεί ο κ. Πιερρακάκης.
«Τα βήματα αυξάνονται αντί να μειώνονται»
Ένα από τα παράδοξα, που ανέδειξε η επικαιροποίηση των στοιχείων του 2014, είναι ότι οι γραφειοκρατικές διαδικασίες, όχι απλά δε μειώθηκαν αλλά τα βήματα για την έγκριση ενός αιτήματος δαπάνης αυξήθηκαν από τα 32 στα 40 και κατά περιπτώσεις σε ακόμη περισσότερα. Αυτή είναι μία από τις πρώτες παρατηρήσεις του συντονιστή της έρευνας, καθηγητή Οικονομικής Θεωρίας και Πολιτικής του ΑΠΘ -και μέχρι τον περασμένο Αύγουστο αντιπρύτανη Οικονομικών- Νίκου Βαρσακέλη.
Η διαδικασία των απευθείας αναθέσεων θεωρητικά προβλέφθηκε, για να διευκολύνει τους δημόσιους φορείς να καλύπτουν τις ανάγκες τους εκείνες που δεν μπορούν να προϋπολογιστούν και να προβλεφθούν στο πλαίσιο μεγάλων διαγωνισμών. «Επιτρέπεται η με απευθείας ανάθεση σύναψη σύμβασης προμήθειας προϊόντων, παροχής υπηρεσιών ή εκτέλεσης έργων για ετήσια δαπάνη μέχρι ποσού είκοσι χιλιάδων (20.000) ευρώ», αναφέρεται στο σχετικό άρθρο του νόμου για τις «Αρχές Δημοσιονομικης διαχείρισης και εποπτείας».
«Το δημόσιο λογιστικό έχει δύο βασικούς στόχους: Τη διαφάνεια και την αποτελεσματικότητα. Αυτό το οποίο έχουμε κάνει τα τελευταία χρόνια -και λόγω των μνημονίων- είναι πως έχουμε επικεντρωθεί στο να βάλουμε διαδικασίες, για να περιορίσουμε τη διαφθορά, άρα να αυξήσουμε τη διαφάνεια. Συνεπώς εμπλέκονται πάρα πολλοί σε μία διαδικασία και η αποτελεσματικότητα έχει πάει πια στο ναδίρ», εξηγεί -σε δυο φράσεις- ο κ. Βαρσακέλης την πηγή του προβλήματος.
«Διυλίζοντας τον κώνωπα...»
Η ένταση της γραφειοκρατίας, που αφορά τις απευθείας αναθέσεις, περιγράφεται μέσα από τη ροή των απαιτούμενων εγγράφων, αποφάσεων και υπογραφών. Και κάπου εκεί, κερδίζοντας το «στοίχημα» της διαφάνειας, φαίνεται πως χάνεται η κοινή λογική. Έτσι, σήμερα, εάν ένας καθηγητής χρειάζεται ένα στυλό και αποφασίσει να αιτηθεί την αγορά του, είναι βέβαιο ότι μέχρι να το παραλάβει θα έχει τελειώσει το μελάνι από πολλά άλλα στυλό, που θα γυρεύουν αντίστοιχα αιτήματα αναπλήρωσης και εκατοντάδες υπαλλήλους να τα διεκπεραιώσουν στη διάρκεια εκατοντάδων εργατοωρών.
«Δηλαδή, για να αγοράσεις ένα στυλό μπορεί να σου κοστίσει εβδομήντα ευρώ. Αν η προμήθεια είναι μεγαλύτερη των 2.500 ευρώ θα πρέπει να γίνει σύμβαση. Τότε το κόστος ανεβαίνει γιατί υπάρχουν κι άλλα στάδια διαδικασίας. Θα πρέπει εκεί να γίνει νομική σύμβαση από το τμήμα προμηθειών, θα απασχοληθεί άτομο που θα συντάξει τη σύμβαση με τις προδιαγραφές, θα την υπογράψει ο προϊστάμενος του τμήματος προμηθειών, θα τη μονογράψει ο διευθυντής οικονομικών υπηρεσιών και αντίστοιχος αντιπρύτανης οικονομικών και θα πάει να την υπογράψει και ο ανάδοχος και το κόστος εκεί ξεπερνάει τα 150 ευρώ. Για κάθε διαδικασία έχουμε ένα τέτοιο κόστος σε ένα πανεπιστήμιο ή έναν δημόσιο φορέα», εξηγεί ο κ. Βαρσακέλης.

Στο ΑΠΘ η διαδικασία διενέργειας προμήθειας με απευθείας ανάθεση, που ακολουθείται από τις ακαδημαϊκές μονάδες, αλλά και την κεντρική διοίκηση του ΑΠΘ είναι ενιαία, δηλαδή κάθε μονάδα για οποιαδήποτε προμήθεια ανεξάρτητα από το ύψος της δαπάνης μέχρι του ποσού των 20.000 ευρώ περνάει από τη διαδικασία των 40 βημάτων.
«Πέντε αναρτήσεις στη Διαύγεια και έξι στάσεις στο Πρωτόκολλο»
Επικαλούμενος και την εμπειρία της διοίκησης, που άσκησε ως αρμόδιος για τα οικονομικά του ΑΠΘ αντιπρύτανης, ο κ. Βαρσακέλης αμφισβητεί τη σκοπιμότητα πολλών εκ των 40 βημάτων, τα οποία σε πολλές περιπτώσεις εκτιμά πως θα μπορούσαν να συντμηθούν.
Για παράδειγμα, για την ανάρτηση των Πράξεων στη «Διαύγεια» εξηγεί ότι «ανεβαίνει αρχικά το αίτημα που θα κάνει ο καθηγητής, το Τμήμα, δεύτερη φορά ανεβαίνει από την οικονομική υπηρεσία η απόφαση ανάληψη υποχρέωσης, τρίτη φορά και πάλι από την διεύθυνση οικονομικής διαχείρισης ανεβαίνει η έγκριση της ανάθεσης, τέταρτη από τη μονάδα που αιτείται αναρτάται η σύμβαση και πέμπτη φορά γίνεται η ανάρτηση των εντολών πληρωμής, όταν θα ανατεθεί στον προμηθευτή». «Το ίδιο πράγμα ανεβαίνει συνεχώς. Το μεγάλο ερωτηματικό είναι αν θα μπορούσε να συντμηθεί», επισημαίνει ο καθηγητής.
Το ...«αδηφάγο τέρας» της γραφειοκρατίας αποκτά ακόμη πιο μυθικές διαστάσεις, παρατηρώντας κανείς στον σχετικό χάρτη των διαδικασιών, ότι το ίδιο αίτημα θα πρέπει να περάσει από το Τμήμα Πρωτοκόλλου έξι φορές, στα διάφορα στάδια της διαδικασίας!
«Εκατοντάδες άνθρωποι απασχολούνται στο Πρωτόκολλο, για να περνάει το ίδιο πράγμα έξι φορές, τη στιγμή που τα τμήματα δεν έχουν διοικητικό προσωπικό και οι μισοί τουλάχιστον θα μπορούσαν να απασχολούνται εκεί που υπάρχει ανάγκη», αναφέρει ο καθηγητής.
«Η δωρεά που άργησε μια μέρα»
Μία από τις ερμηνείες που ο κ. Βαρσακέλης δίνει στις αγκυλώσεις των γραφειοκρατικών διαδικασιών αφορά στο ότι «το Γενικό Λογιστήριο του Κράτους, που βγάζει όλες αυτές τις διαδικασίες, δεν είναι ο χρήστης, άρα δεν μπορεί να κατανοήσει και το πρόβλημα».
Ως χαρακτηριστικό παράδειγμα αναφέρει την ιστορία μιας «πολύπαθης» δωρεάς: «Κάναμε διεθνή διαγωνισμό -προβλέπεται όταν η προμήθεια είναι μεγαλύτερη των 150.000 ευρώ- για προμήθεια βιβλίων. Ήλθε κάποιες μέρες μετά μια δωρεά στη Νομική Σχολή, ύψους 18.000 ευρώ για να αγοραστούν βιβλία. Αυτές οι 18.000 ευρώ τώρα δεν μπορούν να διατεθούν με απευθείας ανάθεση. Θα πρέπει να προκηρυχθεί διεθνής διαγωνισμός για 18.000 ευρώ! Όμως, αν είχαν έλθει πρώτα οι 18.000 ευρώ της δωρεάς, θα γινόταν η απευθείας ανάθεση και μετά ο διαγωνισμός. Από τη στιγμή που βγαίνουν διαγωνισμοί για ένα είδος προμήθειας, ακόμη και για την αγορά ενός στυλό θα πρέπει να γίνει διεθνής διαγωνισμός. Αυτά είναι προβλήματα που έχουν εμφανιστεί στην πορεία».
Αντίστοιχη εμπειρία είχε η αρμόδια διεύθυνση του υπουργείου Παιδείας, όταν κλήθηκε να λύσει τον «γρίφο» της αγοράς γραφικής ύλης για τις διευθύνσεις πρωτοβάθμιας και δευτεροβάθμιας εκπαίδευσης της χώρας. Δεν μπορεί μία περιφερειακή διεύθυνση πρωτοβάθμιας εκπαίδευσης να αγοράσει μολύβια, αλλά πρέπει να τα προμηθευτεί το υπουργείο ως η κεντρική αρχή. Αυτό πρακτικά σημαίνει πως έπρεπε να συγκεντρώσει από 150 διευθύνεις ό,τι χαρτικά, φωτοτυπικά, στυλό, μολύβια μπορεί να χρειάζονται, να τα ομαδοποιήσει, να βγάλει διαγωνισμό και στο τέλος να τα μοιράσει.
«Το κόστος»
Όλες οι παραπάνω διαδικασίες είναι προφανές ότι έχουν κόστος, το οποίο το Εργαστήριο Οικονομικής Ανάλυσης και Πολιτικής του ΑΠΘ μέτρησε και υπολόγισε, λαμβάνοντας υπόψη όλες τις σχετικές παραμέτρους. Για παράδειγμα, ως βάση για τον προσδιορισμό του εργασιακού κόστους έλαβε υπόψη το μηνιαίο εισόδημα διοικητικού υπαλλήλου που εργάζεται 10 χρόνια. Η χρονομέτρηση των διαδικασιών έγινε μέσω συνεντεύξεων με το προσωπικό των αντίστοιχων τιμημάτων. Πόσο κοστίζουν λοιπόν τα 40 βήματα;
«Το συνολικό κόστος της διαδικασίας της απευθείας προμήθειας χωρίς την υπογραφή σύμβασης με τον προμηθευτή, δηλαδή δαπάνη προμήθειας μικρότερη των 2.500 ευρώ, ανέρχεται σε 70 ευρώ και αυξάνει σημαντικά και μπορεί να πλησιάσει τα 200 ευρώ σε συμβάσεις άνω των 10.000 ευρώ».
Το ετήσιο κόστος για το ΑΠΘ εκτιμάται πως ξεπερνά το ένα εκατομμύριο ευρώ. «Το 2013 με τα λιγότερα βήματα είχαμε υπολογίσει με την οικονομική υπηρεσία -με βάση το πόσα αιτήματα είχαν και πόσες τέτοιες πράξεις είχαν καταγραφεί- ότι το κόστος της διαδικασίας για ό,τι ήταν κάτω από 20.000 ξεπερνούσε το 1 εκατομμύριο ευρώ. Όταν έχουμε πάει από τα 32 βήματα στα 40, αν κάνουμε μια αναλογική διαδικασία το κόστος ανεβαίνει στο 1,2 εκατ. ευρώ. Αν σκεφτούμε ότι έχουμε 50 πανεπιστήμια μπορούμε να αντιληφθούμε την επιβάρυνση για το ελληνικό κράτος», εξηγεί ο κ. Βαρσακέλης.

Δεδομένου, μάλιστα, ότι η διαβίβαση των εγγράφων δεν γίνεται πλήρως με ηλεκτρονικό τρόπο, στο σύνολο των ωρών που δαπανώνται για την ολοκλήρωση μιας παραγγελίας σημαντικό κόστος έχει και ο χρόνος που χάνεται στις διαδρομές των υπαλλήλων από κτίριο σε κτίριο, ή από γραφείο σε γραφείο, από τη μία υπηρεσία στην άλλη και ο αντίστοιχος χρόνος αναμονής στη σειρά εξυπηρέτησης. Το κόστος αυτό είναι επιπλέον των 70 ευρώ ανά προμήθεια.
«Το περιβαλλοντικό αποτύπωμα της υπογραφής»
Ένα ακόμη σημείο από τα παράδοξα της διαδικασίας, που εκτός από το ότι ανεβάζει το διαχειριστικό κόστος, έχει και επιπτώσεις περιβαλλοντικού χαρακτήρα είναι οι διπλές υπογραφές. Σε ολόκληρη τη διαδικασία των 40 βημάτων μοναχά σε πέντε δεν απαιτείται φυσική υπογραφή σε χαρτί. Στα υπόλοιπα βήματα απαιτείται τόσο ψηφιακή όσο και φυσική υπογραφή.
«Εκεί που έβαζα ψηφιακή υπογραφή έπρεπε να βάζω και φυσική κι αυτό γιατί, σύμφωνα με το Ελεγκτικό Συνέδριο, στο αρχείο πρέπει να υπάρχει το έγγραφο υπογεγραμμένο και σε φυσική μορφή», θυμάται ο κ.Βαρσακέλης από την εμπειρία του ως αντιπρύτανης Οικονομικών.
«Η άποψή μου είναι ότι κανονικά πουθενά δεν χρειάζεται φυσική υπογραφή, ακόμη και στις συμβάσεις μπορεί μπει ηλεκτρονικά και όταν εφαρμοστεί η προαναγγελθείσα από την Ανεξάρτητη Αρχή Δημοσίων Εσόδων ηλεκτρονική έκδοση τιμολογίων, θα μπορούσε κάλλιστα να γίνει όλο το σύστημα ηλεκτρονικό», προσθέτει.
«Οι διαγωνισμοί»
Ερωτηθείς αν οι ανάγκες του Πανεπιστημίου κι αντίστοιχα άλλων δημόσιων φορέων θα μπορούσαν να ομαδοποιηθούν και να προϋπολογιστούν, ώστε οι προμήθειες να γίνουν μέσα από διαγωνιστικές διαδικασίες που θα ικανοποιήσουν τα αιτήματα για ένα μεγάλο χρονικό διάστημα ο κ. Βαρσακέλης απαντά: «Σε μεγάλους φορείς όπως είμαστε εμείς το να κάνεις έναν διαγωνισμό π.χ. για αναλώσιμα θα πάρει και χρόνο. Εμείς καταφέραμε, με το γραφείο παρέδρου, να το αποκεντρώσουμε το σύστημα, να είναι τουλάχιστον σε επίπεδο σχολής οι προμήθειες, για να μην προχωράμε σε πολύ μεγάλους διαγωνισμούς, που πάνε πίσω. Ένας πολύ μεγάλος διαγωνισμός μπορεί να πάει και 1-1,5 χρόνο να τελεσφορήσει και ιδιαίτερα αν υπάρχουν πολλοί ανάδοχοι, όπου ο ένας κυνηγάει τον άλλο. Οι ανάγκες της Φυσικομαθηματικής, για παράδειγμα, δεν είναι ίδιες με εκείνες του Οικονομικού, άρα αυτό το οποίο έχουμε κάνει εμείς ως Αριστοτέλειο είναι ότι έχουμε ομαδοποιήσει τις ανάγκες σε επίπεδο σχολής, ώστε από τη μια να έχουμε συγκέντρωση, αλλά από την άλλη να έχουμε και μια αποτελεσματικότητα, διότι αν τα μαζεύαμε όλα κεντρικά, θα δαπανούσαμε πολύ χρόνο. Για τη γραφική ύλη, για παράδειγμα, θα έπρεπε η κάθε μονάδα, δηλαδή ο καθηγητής του τομέα, να πει ότι "θα χρειαστώ 5 στυλό, 10 μολύβια και τρεις σβήστρες", να τα μαζέψει όλα ο τομέας, μετά το τμήμα να μαζέψει όλων των τομέων και εργαστηρίων να τα δώσει σε επίπεδο κοσμητείας και μετά από επίπεδο κοσμητείας να μαζευτούν σε επίπεδο Πανεπιστημίου. Πας κι αγοράζεις το στυλό εντέλει».
«Η διεθνής πρακτική»
Σε ό,τι αφορά τη μέθοδο που εφαρμόζουν πανεπιστήμια στο εξωτερικό για να λύσουν την εξίσωση της διαφανούς αποτελεσματικότητας ο καθηγητής διευκρινίζει: «Στη Γερμανία, όπως γνωρίζω, δεν έχουν όλα αυτά τα στάδια της διαγωνιστικής διαδικασίας. Εκεί εφαρμόζουν και κάποια συστήματα προμηθειών που εμείς δεν ήμασταν ακόμη έτοιμοι να τα εφαρμόσουμε, τα δυναμικά συστήματα προμηθειών. Μία λύση που έχουν βρει πανεπιστήμια στο εξωτερικό είναι ότι κάνουν έναν διαγωνισμό για δύο χρόνια, π.χ. ότι έναν συγκεκριμένο τύπο υπολογιστή θα τον προμηθεύει αυτός που πήρε τον διαγωνισμό, άρα όσοι υπολογιστές κι αν χρειαστούν και με όριο ένα πλαφόν θα αγοραστούν από εκεί».
«Οι προτάσεις»
Σχετικά με τις δυνατότητες βελτίωσης της αποτελεσματικότητας του συστήματος, ο καθηγητής του ΑΠΘ εκτιμά ότι «τα μισά βήματα μπορούν να κοπούν κατευθείαν και χωρίς να επηρεαστεί καθόλου το θέμα της διαφάνειας». «Από εκεί και πέρα», προσθέτει, «περνάμε και στο θέμα της ευθύνης», καθώς «όλοι τώρα λένε "ας πάρει την απόφαση ο πρύτανης"», όμως «ο καθένας πρέπει να αναλάβει την ευθύνη του».
«Δεν χρειάζεται όταν θα ζητήσω να πάρω 10 στυλό να υπογράψει ο πρύτανης ή ο αντιπρύτανης, θα πρέπει να τα αγοράζει η υπηρεσία κατευθείαν, με την υπογραφή ούτε καν του γενικού διευθυντή. Άλλωστε, τι σημαίνει ότι εγκρίνει ο πρύτανης; Θα μπορούσε ο πρύτανης να πει στο Τμήμα Οικονομικών Επιστημών "μην αγοράζετε στυλό και μολύβια"; Θα πάει να δει αν τα χρειάζονται ή όχι; Δεν εξυπηρετεί τίποτα. Πριν από τον αντιπρύτανη έχει υπογράψει ο αρμόδιος υπάλληλος, ο προϊστάμενος και ο διευθυντής και μετά πάει στο πρυτανικό συμβούλιο να δοθεί έγκριση να γίνει η δαπάνη. Είναι τρελό», εξηγεί ο κ. Βαρσακέλης.

Σημειώνει, δε, πως ακριβώς το ίδιο πρόβλημα αντιμετωπίζουν και οι δήμοι: «Δεν είναι ο πρύτανης κι ο αντιπρύτανης, αλλά είναι ο δήμαρχος κι ο αντιδήμαρχος, δεν είναι η σύγκλητος αλλά είναι το δημοτικό συμβούλιο, δεν είναι το πρυτανικό συμβούλιο αλλά είναι η οικονομική επιτροπή, άρα όλα αυτά είναι ένας φόρτος και μπορούμε να εξοικονομήσουμε και ανθρώπους και χρήμα. Δεν είναι δυνατόν να αποφασίζει το δημοτικό συμβούλιο ή η οικονομική επιτροπή του δήμου, αν θα πάρουν 10 σκούπες, είναι τρελό».
«Μπορούν να καταργηθούν τουλάχιστον 20 βήματα που δεν έχουν κανένα απολύτως νόημα, μπορούμε να τα συντμήσουμε. Θέλει οπωσδήποτε εξορθολογισμό το σύστημα, να διασφαλίσουμε τη διαφάνεια με χαμηλότερο γραφειοκρατικό κόστος», προσθέτει.
«Το σχέδιο ψηφιακής διακυβέρνησης του ΑΠΘ»
Με την πεποίθηση πως η καθημερινή γραφειοκρατία επιβάλλεται σε μεγάλο βαθμό από το θεσμικό πλαίσιο, αλλά εν μέρει και από εσωτερικές διαδικασίες, που μπορούν να μειωθούν, αλλάζοντας νοοτροπία και φιλοσοφία προσέγγισής τους, ο νέος πρύτανης του ΑΠΘ -από 1η Σεπτεμβρίου 2019- καθηγητής Νίκος Παπαϊωάννου παρουσιάζει στο ΑΠΕ-ΜΠΕ τον σχεδιασμό των πολιτικών εκσυγχρονισμού των διοικητικών διαδικασιών, που ξεκινά να υλοποιεί.
Στο επίκεντρο του σχεδιασμού αυτού βρίσκεται η λειτουργία Ηλεκτρονικού Μητρώου Διαδικασιών το οποίο θα καταγράφει, θα αποτυπώνει και θα τυποποιεί τις διοικητικές διαδικασίες, θα καταγράφει τα αναγκαία υποστηρικτικά έγγραφα και τη διοικητική νομοθεσία και θα ενσωματώνει διαρκώς ενημερώσεις απλούστευσης και ψηφιοποίησης.
«Προωθούμε την ηλεκτρονική διακίνηση εγγράφων. Σχεδιάζουμε και αναπτύσσουμε εφαρμογή υποστήριξης της διοικητικής λειτουργίας, η οποία περιλαμβάνει την αποτύπωση οργανογράμματος του ΑΠΘ, την περιγραφή των αρμοδιοτήτων κάθε οργανωτικής μονάδας, τον προσδιορισμό της αναγκαίας στελέχωσης κατά ειδικότητα, την αποτύπωση των αναγκαίων τυπικών προσόντων με σκοπό την υποστήριξη των διαδικασιών μεταβολών κατά οργανωτική μονάδα», γνωστοποίησε ο κ. Παπαϊωάννου μιλώντας στο ΑΠΕ-ΜΠΕ.
Δείτε όλες τις τελευταίες Ειδήσεις από την Ελλάδα και τον Κόσμο, τη στιγμή που συμβαίνουν, στο Newsbomb.gr
Διαβάστε επίσης:
Γιώργος Παπαδάκης: Κάρε - καρέ η πτώση του - Χαμός στον «αέρα» της εκπομπής
«Βόμβα»: Ξανά στην Eurovision η Ελένη Φουρέιρα - Δεν θα πιστεύετε με ποια χώρα
Διαβάστε επίσης